2020广州城市旅游卡有什么优惠 2020广州城市旅游卡有什么优惠活动

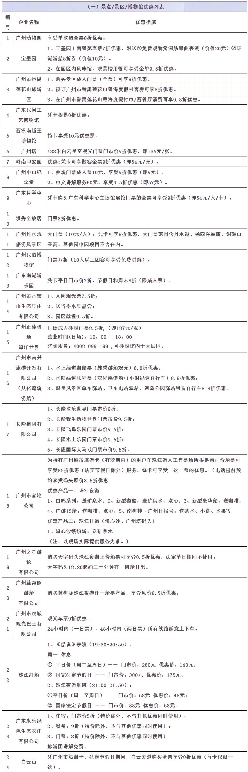
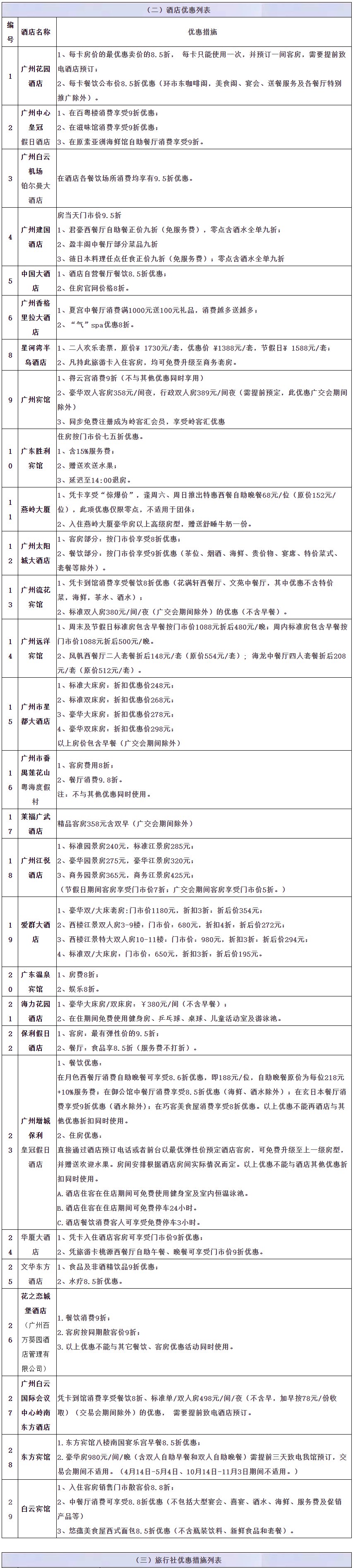
广州城市旅游卡优惠信息




领取对象和方式:
1.在外省各地举行的“广州过年,花城看花”的旅游推介会上向与会旅游业界人士和媒体免费发放“广州城市旅游卡”。
2.在白云机场设立专门柜台为抵穗外地游客派发“广州城市旅游卡”。外地游客凭本人身份证、当天抵达白云机场登机牌、入住广州酒店的预订信息,即可在白云机场以下地点免费领取“广州城市旅游卡”:
T1航站楼 B区到达问询柜台
T2航站楼 到达区问询柜台
3.外地游客凭本人身份证、入住广州酒店的信息、48小时内抵达广州白云机场登机牌,即可在广之旅旗下20间门市店(见附件名录)免费领取旅游卡。
